La correcta facturación en restaurantes en México es más que una simple obligación fiscal; es un pilar fundamental para la salud financiera y la eficiencia operativa de tu negocio. Una gestión precisa del Comprobante Fiscal Digital por Internet (CFDI) en su versión 4.0 no solo te protege de multas y discrepancias con el Servicio de Administración Tributaria (SAT), sino que también agiliza el cierre de caja, mejora la experiencia del cliente y te proporciona datos valiosos para la toma de decisiones. Esta guía te llevará paso a paso, con ejemplos prácticos, plantillas y enlaces a fuentes oficiales, para que domines el CFDI 4.0 y transformes el cumplimiento en una ventaja competitiva.
Resumen rápido (30 segundos)
Para el dueño o gerente de restaurante que necesita la información esencial de inmediato:
- Tipos de CFDI que usarás:
- Ingreso (Tipo I): Para todas tus ventas, ya sea en una sola exhibición (PUE) o a crédito (PPD).
- Egreso (Tipo E): Son las notas de crédito. Las usarás para devoluciones, descuentos o bonificaciones posteriores a la venta.
- Pago (Tipo P): Contiene el Complemento de Recepción de Pagos. Es obligatorio cuando liquidas una factura emitida como PPD.
- Factura Global (Público en General): Es el CFDI que agrupa todas las ventas del día, semana o mes por las que no te solicitaron una factura individual. Se emite usando el RFC genérico XAXX010101000.
- Complemento de Recepción de Pagos (CRP 2.0): Se emite siempre que recibes un pago (total o parcial) de una factura que originalmente timbraste con método de pago PPD (Pago en Parcialidades o Diferido).
- Propina vs. Cargo por Servicio: La propina es una gratificación voluntaria para el empleado, no es un ingreso para el restaurante y no grava IVA. El cargo por servicio es un cobro obligatorio, es un ingreso para el negocio y sí debe incluir IVA.
- Reglas de Cancelación: Un CFDI solo puede cancelarse por cuatro motivos específicos definidos por el SAT. Generalmente, tienes hasta el mes en que debes presentar tu declaración anual del ejercicio para cancelar una factura.
Disclaimer visible: La normatividad fiscal es dinámica. Este documento es una guía operativa actualizada a la fecha de publicación. Valida siempre la información con las fuentes oficiales del SAT (Anexo 20, Guías de Llenado, Resolución Miscelánea Fiscal vigente) y consulta a tu contador.
Lo esencial del CFDI 4.0 para restaurantes
La versión 4.0 del CFDI, obligatoria desde el 1 de abril de 2023, introdujo validaciones más estrictas para asegurar la calidad de la información.El cambio más significativo es la necesidad de que los datos del receptor coincidan exactamente con los registrados en la base de datos del SAT.
Campos obligatorios y frecuentes
Un error en estos campos puede impedir que la factura sea timbrada (certificada) por tu Proveedor Autorizado de Certificación (PAC).
- Emisor:
- RFC: Tu Registro Federal de Contribuyentes.
- Nombre o Razón Social: Tal como aparece en tu Constancia de Situación Fiscal.
- Régimen Fiscal: El régimen en el que tributas (ej. 612 - Personas Físicas con Actividades Empresariales y Profesionales o 601 - General de Ley Personas Morales).
- Lugar de Expedición: El código postal de tu sucursal.
- Receptor:
- RFC: El RFC de tu cliente.
- Nombre o Razón Social: El nombre completo o razón social, sin el régimen societario (ej. sin "S.A. de C.V."), tal como está en su Constancia.
- Domicilio Fiscal Receptor: El código postal del domicilio fiscal de tu cliente.
- Régimen Fiscal Receptor: El régimen fiscal de tu cliente.
- Uso de CFDI: El cliente debe indicarte qué uso le dará a la factura (ej. G03 - Gastos en general).
- Datos del Comprobante:
- Método de Pago: PUE (Pago en una sola exhibición) si se liquida al momento o a más tardar el último día del mes de emisión. PPD (Pago en parcialidades o diferido) en cualquier otro caso.
- Forma de Pago: La clave que describe cómo se recibió el pago (ej. 01 Efectivo, 04 Tarjeta de crédito, 03 Transferencia electrónica).
- Moneda: MXN para peso mexicano.
- Objeto de Impuesto (ObjetoImp): Campo nuevo que indica si el producto o servicio es objeto de impuestos. Para alimentos y bebidas, generalmente será 02 - Sí objeto de impuesto.
- Conceptos (Productos/Servicios):
- ClaveProdServ: La clave del catálogo del SAT que corresponde a cada platillo, bebida o servicio de tu menú.
- ClaveUnidad: La clave de la unidad de medida (ej. E48 para Servicio, H87 para Pieza).
- Impuestos: Desglose del IVA y, si aplica, del IEPS a nivel de cada concepto.
RFC genérico y extranjero
El SAT define claves de RFC para operaciones donde no se cuenta con el RFC del receptor:
- Ventas nacionales al público en general: XAXX010101000. Se utiliza exclusivamente para la factura global.
- Ventas a clientes extranjeros: XEXX010101000. Se utiliza cuando un turista o una empresa sin RFC en México solicita una factura.
Complemento de Pagos 2.0
Punto de Venta
El Punto de Venta más potente de México.

El Complemento de Recepción de Pagos (CRP) es, en esencia, un "recibo de pago" fiscal. Su emisión es obligatoria cuando recibes el pago (o un abono) de una factura que fue emitida con el Método de Pago PPD.
- ¿Cuándo se usa? Cuando un cliente te paga días o semanas después de haberle entregado el producto o servicio. Por ejemplo, para la liquidación de un evento, un servicio de catering corporativo o cualquier venta a crédito.
- ¿Cómo funciona? Emites una factura de Ingreso por el total con PPD. Luego, por cada pago que recibes, emites un CFDI de tipo "P" (Pago) con el CRP, detallando cuánto te pagaron y a qué factura corresponde ese abono. Esto ayuda al SAT a saber que la factura original ya está siendo saldada y evita la duplicidad de ingresos.
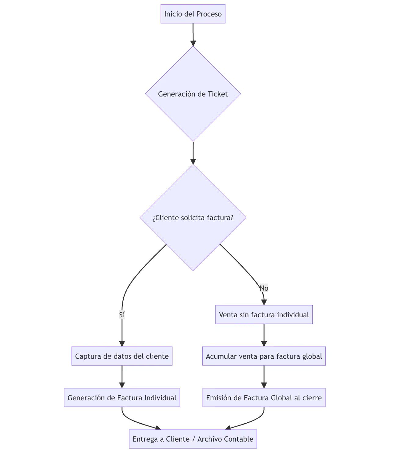
Escenarios típicos en restaurantes (con ejemplos editables)
La operación diaria de un restaurante presenta múltiples escenarios de facturación. Aquí desglosamos los más comunes.
A) Venta al público en general (Factura global)
Este es el CFDI que ampara todas las ventas por las que tus clientes no solicitaron una factura nominativa.
- Periodicidad: Puedes emitirla de forma diaria, semanal o mensual, según tu volumen y procesos de control. La regla 2.7.1.21. de la Resolución Miscelánea Fiscal (RMF) vigente establece que debe emitirse a más tardar 24 horas después del cierre del periodo que ampara.
- Llenado correcto:
- Receptor RFC: XAXX010101000
- Receptor Nombre: PUBLICO EN GENERAL
- Receptor Domicilio Fiscal y Régimen Fiscal: (Tu código postal) y 616 - Sin obligaciones fiscales
- Uso CFDI: S01 - Sin efectos fiscales
- Nodo InformacionGlobal: Debes incluir los campos Periodicidad, Meses y Año que correspondan al periodo de la factura.
- Conciliación: El monto total de la factura global debe ser igual a la suma de todas las notas de venta (tickets) del periodo que no fueron facturadas individualmente. Un buen sistema POS como PoloTab realiza esta conciliación automáticamente.
B) Factura nominativa a cliente
Cuando un cliente solicita una factura a su nombre o al de su empresa.
- Campos mínimos: Debes solicitar y capturar con exactitud los 4 datos clave del receptor: RFC, Nombre/Razón Social, Código Postal Fiscal y Régimen Fiscal.
- Validación en caja: El principal reto del CFDI 4.0 es que estos datos deben ser validados por el PAC contra la base de datos del SAT antes de timbrar. Un error en un acento o una letra impedirá la emisión.
- Buena práctica: Solicita siempre la Constancia de Situación Fiscal (CSF) de tu cliente para evitar errores. Un sistema POS con auto-facturación por QR, donde el cliente ingresa sus propios datos, minimiza este riesgo.
- Manejo de errores: Si el cliente proporcionó datos incorrectos, no se debe cancelar la venta. Se deben corregir los datos en el sistema y reintentar el timbrado.
C) Propinas vs cargo por servicio
Esta es una de las áreas de mayor confusión fiscal en el sector restaurantero.
- Propina:
- Definición: Es una gratificación voluntaria del cliente hacia el personal que lo atendió. La Ley Federal del Trabajo (LFT), en su artículo 346, la considera parte del salario del trabajador.
- Tratamiento fiscal:
- ISR: Al ser parte del salario, el patrón tiene la obligación de considerarla para el cálculo y retención del ISR del trabajador (Criterio Normativo 43/ISR/N del SAT).
- IVA: No es objeto de IVA. No es un ingreso para el restaurante, sino una transacción entre el cliente y el empleado donde el restaurante actúa como intermediario.
- En el CFDI: La propina no debe facturarse como un concepto de venta. Si se incluye en el total pagado con tarjeta para control administrativo, debe registrarse con la clave de ObjetoImp = 01 (No objeto de impuesto) para que no se calcule IVA sobre ella.
- Cargo por servicio:
- Definición: Es un monto obligatorio que el restaurante cobra por el servicio, comúnmente en cuentas de grupos grandes o eventos.
- Tratamiento fiscal: Es un ingreso 100% acumulable para el restaurante. Por lo tanto, grava ISR y debe desglosar el IVA correspondiente.
- En el CFDI: Debe aparecer como un concepto más, con su clave SAT de servicio y su IVA desglosado.
D) Descuentos, cortesías y promociones
- Descuentos directos: Si aplicas un descuento al momento de la venta (ej. "10% de descuento en el total"), este se refleja en el mismo CFDI de Ingreso, ya sea a nivel de concepto o en el campo de descuento global. Esto reduce la base sobre la cual se calculan los impuestos.
- Notas de crédito (CFDI de Egreso): Se utilizan para anular o corregir un ingreso ya facturado. Por ejemplo, si un cliente devuelve un producto o le concedes un descuento después de haber emitido la factura original. Este CFDI de Egreso debe "relacionarse" con la factura de Ingreso original usando el tipo de relación 01.
Punto de Venta
El Punto de Venta más potente de México.

E) Devoluciones / cancelaciones
Desde 2022, solo puedes cancelar un CFDI por uno de los siguientes cuatro motivos:
- 01 – Comprobante emitido con errores con relación: Se usa cuando la factura original tiene un error (ej. precio, cantidad) y la vas a sustituir. El proceso correcto es: 1) Emitir la nueva factura correcta, relacionándola con la original (tipo de relación 04). 2) Solicitar la cancelación de la factura errónea, indicando el motivo 01 y el folio fiscal (UUID) de la nueva factura que la sustituye.
- 02 – Comprobante emitido con errores sin relación: La factura tiene un error, pero no es necesario emitir una nueva para corregirlo.
- 03 – No se llevó a cabo la operación: La venta se canceló por completo (ej. el cliente se arrepintió del pedido).
- 04 – Operación nominativa relacionada en una factura global: Ocurre cuando un cliente te pide su factura después de que ya emitiste la factura global del día. Debes cancelar la factura global, reexpedirla sin incluir ese ticket, y luego generar la factura nominativa para el cliente.
Plazo para cancelar: Según la regla 2.7.1.47. de la RMF, tienes hasta el mes en que se deba presentar la declaración anual del ISR del ejercicio en que se expidió el CFDI para cancelarlo.
F) Pagos mixtos y parcialidades
Es común que un cliente pague una parte en efectivo y otra con tarjeta, o que liquide una cuenta grande en varios pagos.
- Pago Mixto (ej. Efectivo + Tarjeta) en una sola exhibición: Se emite un solo CFDI con método de pago PUE. En la forma de pago, se debe indicar la clave con la que se liquidó la mayor parte de la operación.
- Pago en Parcialidades (PPD + Complemento de Pago): Este es el escenario para eventos o servicios a crédito.
- Paso 1: Emites una factura de Ingreso por el total de la operación (ej. $50,000 por un evento) con Método de Pago PPD y Forma de Pago 99 - Por definir.
- Paso 2: El cliente te da un anticipo de $20,000. Emites un CFDI de Pago con CRP 2.0 por $20,000, relacionándolo al UUID de la factura original. En este CFDI de pago especificas la forma de pago real (ej. 03 - Transferencia).
- Paso 3: El cliente liquida los $30,000 restantes. Emites un segundo CFDI de Pago con CRP 2.0 por $30,000, completando el ciclo.
Paso a paso: emitir tu primera factura correcta
Implementar un proceso de facturación robusto es más sencillo si sigues un plan estructurado.
- Configura tu Certificado de Sello Digital (CSD) y tu PAC: El CSD es tu "firma" digital para facturar. Debes tramitarlo en el portal del SAT. Luego, debes configurar este CSD en tu sistema de facturación o POS, que a su vez se conecta con un Proveedor Autorizado de Certificación (PAC) para timbrar los comprobantes.
- Mapea las claves SAT de tu menú: Dedica tiempo a clasificar cada uno de tus productos y servicios con las claves correctas del catálogo del SAT. Esto es un trabajo inicial que te ahorrará muchos problemas a futuro.
- Define reglas de facturación en caja: Establece una política clara sobre la periodicidad de tu factura global (diaria es lo más recomendable para un control estricto) y el protocolo para solicitar datos para facturas nominativas.
- Establece una política de propinas/servicio: Capacita a tu personal sobre la diferencia fiscal y cómo registrar cada una en el sistema POS para que la contabilidad sea correcta y transparente.
- Prueba el flujo completo: Antes de operar en vivo, utiliza un ambiente de pruebas (staging) si tu proveedor de POS lo ofrece. Realiza una venta, emite una factura nominativa, una global, cancela una factura con el motivo 01 y emite un complemento de pago. Asegúrate de que todo el ciclo funciona como esperas.
Flujo Operativo de Facturación en Restaurantes

Checklists de Cumplimiento
- Checklist Antes de Timbrar (Factura Nominativa):
- [ ] ¿Confirmé el RFC del cliente?
- [ ] ¿El Nombre/Razón Social es exacto al de su Constancia?
- [ ] ¿El Código Postal es el fiscal y está vigente?
- [ ] ¿El cliente me indicó su Régimen Fiscal y el Uso de CFDI?
- Checklist de Fin de Día:
- [ ] ¿Concilié el total de tickets del POS con el total de ventas reportado?
- [ ] ¿Emití la Factura Global por el monto de los tickets no facturados?
- [ ] ¿Verifiqué que todos los CFDIs (global y nominativos) del día están timbrados y con estatus "Vigente"?
- Checklist de Fin de Mes:
- [ ] ¿Revisé que no haya facturas con método PPD pendientes de recibir pago y emitir su CRP?
- [ ] ¿Descargué todos los acuses de cancelación del mes?
- [ ] ¿Concilié el total de CFDIs de Ingreso emitidos contra mis depósitos bancarios?
Control interno y auditoría operativa
Una facturación correcta no solo depende del sistema, sino de procesos y controles internos sólidos para prevenir errores y fraudes.
Integraciones tecnológicas (PoloTab)
La complejidad fiscal del CFDI 4.0 hace que la tecnología sea tu mejor aliado. Un sistema de Punto de Venta (POS) moderno como PoloTab no solo procesa ventas, sino que se convierte en tu centro de control de cumplimiento fiscal.
- POS + PAC + Catálogo SAT: PoloTab integra el catálogo de productos de tu restaurante con las claves del SAT. Al realizar una venta, los datos fluyen de manera transparente hacia la generación del CFDI, que se timbra en segundos a través de nuestro PAC integrado, sin necesidad de recapturas ni sistemas externos.
- Emisión desde QR/WhatsApp: Mejora la experiencia del cliente y elimina errores. Con PoloTab, puedes imprimir un código QR en el ticket. El cliente lo escanea con su celular, ingresa sus datos fiscales una sola vez y recibe su factura al instante en su correo o WhatsApp.
- Reportes Inteligentes: La visibilidad es control. PoloTab te ofrece reportes en tiempo real sobre:
- Ventas timbradas vs. ventas totales.
- Facturas PPD pendientes de emisión de Complemento de Pago.
- Análisis de cancelaciones por motivo para detectar fallas operativas.
- Identificación de los errores más comunes en la recepción de datos de clientes para mejorar la capacitación.
KPIs de cumplimiento y eficiencia
Mide la salud de tu proceso de facturación como mides el costo de tus platillos.
- % de Ventas Timbradas en Tiempo: (Total de ventas con CFDI / Total de ventas) * 100. La meta debe ser 100%.
- % de Errores en Datos del Receptor: (CFDIs rechazados por datos incorrectos / Total de CFDIs nominativos intentados) * 100.
- Tasa de Solicitud de Factura: (Tickets con factura nominativa / Total de tickets) * 100.
- Tiempo Medio de Emisión: Tiempo promedio desde que el cliente solicita la factura hasta que la recibe.
- Facturas con Complemento de Pago Pendiente: Número de facturas PPD cuyo pago ya se recibió pero no se ha emitido el CRP.
Preguntas frecuentes (FAQ)
- ¿Cuándo conviene usar factura global y con qué periodicidad? Conviene siempre para amparar las ventas por las que no te pidieron factura. La periodicidad diaria ofrece el mejor control y facilita la conciliación, aunque la semanal o mensual son válidas si tu operación lo permite. (Fundamento: Regla 2.7.1.21. RMF).
- ¿Qué hago si el cliente dio mal su RFC o CP? El CFDI 4.0 no podrá ser timbrado. Debes informar al cliente del error y solicitarle los datos correctos, idealmente de su Constancia de Situación Fiscal, para reintentar la emisión.
- ¿Cuándo debo emitir complemento de pago? Siempre que recibas un pago (total o parcial) por una factura que emitiste con método de pago PPD (Pago en Parcialidades o Diferido). (Fundamento: Regla 2.7.1.32. RMF).
- ¿Cómo se tratan las propinas y los cargos por servicio en la factura? Las propinas no se facturan como ingreso y no llevan IVA. Los cargos por servicio son un ingreso para el restaurante y deben facturarse con IVA desglosado. (Fundamento: Art. 346 LFT, Criterio 43/ISR/N del SAT).
- ¿Cómo funciona la cancelación y cuáles son los motivos más comunes? Se solicita la cancelación indicando uno de los 4 motivos oficiales. El más común es 01 - Comprobante emitido con errores con relación, que requiere emitir primero una factura sustituta. (Fundamento: Art. 29-A, sexto párrafo del CFF).
Errores comunes y cómo evitarlos
- No validar los datos del cliente: Causa rechazos de timbrado y frustración. Solución: Pide siempre la Constancia de Situación Fiscal o implementa la auto-facturación por QR.
- No mapear correctamente las claves SAT: Puede generar requerimientos de la autoridad. Solución: Realiza una configuración inicial cuidadosa de tu catálogo de productos en el POS.
- Facturar propinas como ingreso: Aumenta incorrectamente tu base de IVA. Solución: Configura las propinas como un concepto "No objeto de impuesto" en tu sistema.
- No conciliar la factura global contra los tickets: Puede llevar a declarar ingresos de más o de menos. Solución: Usa un POS que automatice este cálculo y conciliación.
- Olvidar los complementos de pago: Causa discrepancias fiscales graves. Solución: Implementa un proceso de revisión semanal de facturas PPD y sus pagos.
Conclusión y próximos pasos
Dominar la facturación en restaurantes en México bajo el esquema CFDI 4.0 es un reto operativo que, con las herramientas y procesos correctos, se convierte en una fortaleza para tu negocio. No se trata solo de cumplir con el SAT, sino de tener finanzas ordenadas, operaciones eficientes y clientes satisfechos.
Para poner en orden tu facturación hoy mismo, enfócate en estos pasos accionables:
- Configura tu CSD y PAC: Asegúrate de que tus credenciales para facturar estén vigentes y correctamente instaladas en tu sistema.
- Crea tu catálogo con claves SAT: Dedica el tiempo necesario para clasificar tu menú. Es una inversión que rinde frutos a largo plazo.
- Define tu política de factura global: Decide la periodicidad y comunícala a tu equipo. La consistencia es clave.
- Capacita y prueba: Entrena a tu personal en los nuevos requisitos y realiza pruebas de los escenarios más complejos, como cancelaciones con sustitución y complementos de pago.
La complejidad fiscal no tiene por qué frenar tu crecimiento. Con PoloTab, integra tus ventas y facturación CFDI 4.0 en una sola plataforma, evita errores y dedica tu tiempo a lo que realmente importa: tus clientes. Agenda una demostración personalizada hoy mismo.
Fuentes usadas en el informe

