¿Sientes que tu operación diaria es un caos controlado que depende de un par de empleados? ¿Las quejas de los clientes aumentan en horas pico y nadie sabe exactamente de quién es la culpa? Si es así, no estás solo. La principal causa de fracaso en la industria restaurantera no es la comida, sino una gestión deficiente. La solución fundamental empieza con una herramienta que muchos subestiman: la estructura. El organigrama de un restaurante no es un lujo burocrático, es el mapa que te guía hacia la rentabilidad y la paz mental. De igual forma, un organigrama de una cafetería, por pequeña que sea, define quién hace qué, evitando costosos errores de comunicación y duplicidad de tareas. En esta guía práctica, te llevaremos de la mano para que diseñes tu estructura desde cero, con plantillas listas para copiar, ejemplos claros, una matriz RACI para eliminar cuellos de botella y descripciones de puesto con KPIs.
Resumen rápido (30 segundos)
- Qué es: Un mapa visual de roles, responsabilidades y jerarquías que define la comunicación y la toma de decisiones en tu negocio. Es la columna vertebral que sostiene todas las operaciones, desde la cocina hasta la atención al cliente.
- Beneficios Clave: Reduce la rotación de personal hasta en un 30% al clarificar rutas de crecimiento.Además, define funciones, mejora drásticamente la comunicación interna, optimiza costos de personal y agiliza el servicio, resultando en una mejor experiencia para el cliente.
- Cuándo Actualizarlo: Debe ser un documento vivo. Revísalo mensual o trimestralmente, y actualízalo de inmediato ante cualquier nueva contratación, promoción, despido o cambio significativo en la operación (por ejemplo, al añadir servicio de delivery).
- Versiones por Tamaño: La estructura evoluciona. En negocios pequeños, los roles son multifuncionales y flexibles. Conforme creces, la estructura se vuelve más vertical y los roles se especializan en departamentos (cocina, sala, administración).
Mini checklist: ¿Tu organigrama está al día?
- ¿Cada miembro del equipo sabe exactamente a quién reporta directamente?
- ¿Están 100% claras las responsabilidades de control de inventario y cierre de caja para evitar fugas de dinero?
- ¿Tu estructura actual refleja las diferentes necesidades de personal entre un martes por la mañana y un sábado por la noche?
- ¿Los nuevos empleados entienden su rol y su posible ruta de crecimiento desde el primer día?
- ¿El organigrama previene la duplicidad de tareas o los "hoyos negros" donde nadie se hace responsable?
Pasos para crear tu organigrama desde cero
Crear un organigrama es mucho más que dibujar cajas y líneas; es un ejercicio estratégico que te obliga a analizar a fondo tu operación. Al seguir estos pasos, no solo obtendrás un diagrama, sino una radiografía completa de tu negocio que te permitirá identificar y corregir ineficiencias que antes eran invisibles.
1) Define objetivos y alcance
Antes de trazar una sola línea, pregúntate: ¿Qué problema específico quiero resolver con este organigrama? Los objetivos pueden variar enormemente:
- Operativos: ¿Buscas reducir errores en las comandas o agilizar el tiempo de salida de los platillos?
- Administrativos: ¿Necesitas aclarar quién tiene la autoridad para aprobar compras o contratar personal?
- Estratégicos: ¿Estás preparando el negocio para abrir una segunda sucursal y necesitas un modelo replicable?
Tu objetivo principal definirá el nivel de detalle y la complejidad que necesitará tu organigrama.
2) Lista áreas y procesos críticos (cocina, sala, barra, caja, compras, delivery)
Piensa en tu negocio como un conjunto de sistemas. Mapea cada área funcional, incluso si actualmente una sola persona se encarga de varias. Esta visión por áreas es fundamental para poder escalar en el futuro.
- Áreas Clave: Generalmente se dividen en Front of House (FOH), que es todo lo que el cliente ve, y Back of House (BOH), la operación interna.
- FOH: Sala, Barra, Caja, Recepción (Host).
- BOH: Cocina, Almacén, Área de lavado (Steward), Limpieza.
- Administración y Soporte: Gerencia, Compras, Contabilidad, Marketing, Delivery.
- Procesos Críticos por Área:
- Cocina: Recepción de mercancía, pre-preparación (mise en place), cocción por partida, emplatado final, control de calidad en el pase, limpieza profunda.
- Sala/Barra: Bienvenida al cliente, toma de comanda, preparación de bebidas, servicio de alimentos, atención continua en mesa, gestión de quejas, cobro.
- Delivery: Recepción del pedido (plataforma digital), empaquetado y verificación, coordinación con el repartidor, seguimiento de la entrega y gestión de incidencias.
3) Identifica roles y evita duplicidades
Con las áreas y procesos mapeados, ahora lista cada tarea imaginable, desde "picar cebolla" hasta "responder reseñas en Google". Luego, agrupa estas tareas en roles lógicos. Este enfoque de abajo hacia arriba es la mejor manera de evitar los "roles comodín", donde un empleado hace de todo un poco, lo que inevitablemente lleva al agotamiento, la falta de especialización y los errores costosos.
- Roles Típicos en la Industria: Gerente, Chef o Jefe de Cocina, Cocinero de Línea (A, B, C), Ayudante de Cocina, Jefe de Sala o Capitán, Mesero, Runner (ayudante de mesero), Host, Barista o Bartender, Cajero, Encargado de Compras/Almacenista, Repartidor, Personal de Limpieza.
4) Establece jerarquías y líneas de reporte (quién decide qué)
Punto de Venta
El Punto de Venta más potente de México.

Este es el corazón del organigrama. Define con claridad absoluta quién reporta a quién. Para la mayoría de los restaurantes y cafeterías, un modelo jerárquico vertical es el más efectivo porque elimina la ambigüedad.Una cadena de mando clara previene que un empleado reciba órdenes contradictorias de dos supervisores distintos en medio de un servicio saturado.
- Ejemplo de Cadena de Mando:
- El Ayudante de Cocina reporta al Cocinero de Línea.
- El Cocinero de Línea reporta al Jefe de Cocina.
- El Mesero y el Host reportan al Jefe de Sala.
- El Jefe de Cocina y el Jefe de Sala reportan al Gerente General.
5) Documenta responsabilidades con RACI
El organigrama te dice quién está en cada puesto. La matriz RACI te dice qué hace cada puesto en las decisiones clave. Este es el paso que transforma tu organigrama de un simple diagrama a una poderosa herramienta de gestión. Lo introducimos aquí y lo detallaremos en una sección dedicada más adelante.
6) Versiona por turno y por día pico
Un organigrama estático es un organigrama inútil en un negocio tan dinámico como un restaurante. La demanda de un martes a la hora de la comida es completamente diferente a la de un sábado por la noche, y tu estructura debe reflejarlo.No reconocer esta variabilidad es una fuente común de caos, ya que los roles y responsabilidades se desdibujan cuando la presión aumenta.
La solución es crear versiones de tu organigrama. Debes tener:
- Un Organigrama Base para un turno estándar.
- Un Organigrama de Fin de Semana/Pico que muestre roles adicionales (ej. un Runner extra, un segundo Host) y, crucialmente, defina cambios temporales en la cadena de mando (ej. "Durante el servicio de cena de viernes y sábado, el Bartender Principal también supervisa a los meseros de la terraza para agilizar el servicio de bebidas").
7) Publica, socializa y revisa mensualmente
Un organigrama guardado en la computadora del gerente no sirve para nada.Para que sea efectivo, debe ser una herramienta viva y visible para todo el equipo.
- Socialización: Preséntalo formalmente en una junta de equipo. Explica el porqué de la estructura y cómo beneficia a todos. Inclúyelo como parte fundamental del manual de bienvenida para cada nuevo empleado. Coloca una copia impresa en un lugar visible para todos, como la oficina o el área de descanso del personal.
- Revisión: La operación evoluciona, y tu organigrama también debe hacerlo. Agenda una revisión formal cada mes o, como mínimo, cada trimestre. Pregúntate: ¿Esta estructura sigue siendo eficiente? ¿Han surgido nuevos cuellos de botella? ¿Refleja la realidad de cómo trabajamos hoy?.
Plantillas de organigrama por tamaño (listas para copiar)
A continuación, te presentamos tres plantillas base que puedes adaptar. Recuerda siempre que la estructura ideal para tu negocio dependerá de factores únicos como tu concepto gastronómico, el ticket promedio, la complejidad del menú y el estilo de servicio. Un restaurante de fine dining con 20 empleados tendrá una estructura mucho más compleja que una taquería con el mismo número de personas.
Organigrama de una cafetería pequeña (5–10 personas)
- Característica Clave: Roles multifuncionales y una estructura muy plana. La comunicación es directa y constante. El dueño suele ser el gerente y participa activamente en la operación diaria, saltando de la caja a la barra según se necesite.
- Descripción de Roles:
- Dueño/Gerente: Es el director de orquesta. Responsable de todo: compras, finanzas, personal, marketing y, a menudo, de cubrir turnos.
- Barista Principal: Lidera el turno, asegura la calidad del café y las bebidas, gestiona el inventario de la barra y capacita a otros baristas.
- Cocinero/Preparador: Se encarga de la oferta de alimentos (sándwiches, panadería, postres), gestiona el inventario de cocina y mantiene la limpieza de su área.
- Barista/Mesero y Cajero: Son roles flexibles que se apoyan mutuamente. Toman órdenes, preparan bebidas, sirven mesas, cobran y son responsables de mantener la limpieza y el ambiente del área de clientes.
Diagrama Sugerido

Organigrama de un restaurante mediano (11–25 personas)
Punto de Venta
El Punto de Venta más potente de México.

- Característica Clave: La especialización comienza a ser necesaria. Aparecen los mandos intermedios (jefes de área) para coordinar equipos. La comunicación entre cocina (BOH) y sala (FOH) necesita ser más formal y estructurada para evitar errores.
- Descripción de Roles:
- Gerente General: Se enfoca en la supervisión estratégica, el control financiero, la negociación con proveedores clave y la contratación de los líderes de área.
- Jefe de Cocina: Es la máxima autoridad en la cocina. Responsable del diseño del menú, el control de costos de alimentos, la gestión del personal de BOH y la calidad de cada plato que sale.
- Jefe de Sala: Lidera todas las operaciones de FOH. Es el responsable final de la experiencia del cliente, la gestión del personal de servicio, los horarios de sala y la resolución de conflictos.
- Administrador (Opcional): Un rol de apoyo que puede ser de medio tiempo o externo, enfocado en nóminas, pagos a proveedores y contabilidad básica.
Diagrama Sugerido

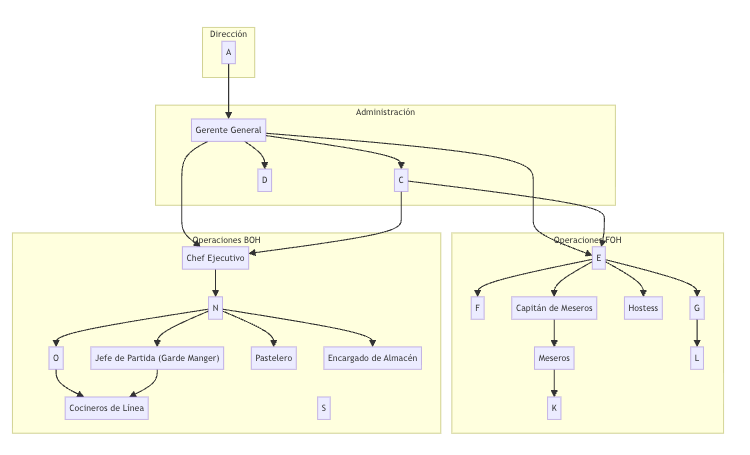
Organigrama de un restaurante grande (26+ personas)
- Característica Clave: Estructura departamental clara con múltiples niveles de gestión. Los roles son altamente especializados (ej. Sommelier, Pastelero, Jefe de Partida). Se vuelven indispensables las funciones de back office como Recursos Humanos o Marketing, que pueden ser internas o externas.
Diagrama Sugerido

RACI: la herramienta definitiva para evitar cuellos de botella y el “a mí no me toca”
Has definido la estructura con tu organigrama. Ahora necesitas definir el flujo de decisiones. La matriz RACI es una herramienta simple pero increíblemente poderosa para asignar roles en tareas y decisiones clave, eliminando la confusión y asegurando que nada se quede sin responsable.
- R (Responsable): Es la persona (o personas) que ejecuta la tarea. Son los que "hacen el trabajo".
- A (Accountable / Aprobador): Es el dueño final de la tarea. Solo puede haber una persona con la "A". Es quien rinde cuentas por el resultado y tiene la última palabra para aprobar o rechazar.
- C (Consultado): Son los expertos a quienes se les pide opinión antes de tomar una decisión. La comunicación es de dos vías.
- I (Informado): Son las personas a las que se les notifica el resultado de una decisión o la finalización de una tarea. La comunicación es de una sola vía.
En el entorno de alta presión de un restaurante, el elemento más crítico de la matriz RACI es la designación de una única "A" (Aprobador) para cada decisión importante.Cuando la responsabilidad es compartida, en momentos de crisis nadie actúa o se generan conflictos. Decisiones que deben tomarse en segundos, como ofrecer una cortesía a un cliente molesto, cambiar un proveedor por mala calidad o enviar a un empleado enfermo a casa, no pueden esperar un consenso. La matriz RACI obliga a predefinir esta autoridad final, empoderando a la persona correcta para que actúe con decisión y agilidad.
Tabla RACI de Ejemplo para un Restaurante Mediano
Esta tabla no es solo un ejemplo, es una plantilla lista para usar. Al llenarla, estarás resolviendo proactivamente docenas de conflictos operativos futuros.
| Decisión / Proceso Crítico | Gerente General | Jefe de Cocina | Jefe de Sala | Cajero | Compras |
|---|---|---|---|---|---|
| 1. Programación de horarios de personal | A | C | C | I | I |
| 2. Compra de insumos (alimentos y bebidas) | A | C | C | I | R |
| 3. Control de inventario y mermas | A | R | I | I | C |
| 4. Gestión de quejas de clientes en sala | A | I | R | I | I |
| 5. Creación y costeo de nuevos platillos | A | R | C | I | C |
| 6. Cierre y cuadre de caja diario | A | I | R | I | I |
| 7. Contratación de personal de cocina | A | R | I | I | I |
| 8. Aprobación de promociones y descuentos | A | C | C | I | I |
Descripciones de puesto esenciales (mini-fichas para tu manual de operaciones)
Una vez que tienes los roles definidos, necesitas documentarlos. Una buena descripción de puesto es clave para contratar al personal adecuado, establecer expectativas claras desde el primer día y evaluar el desempeño de manera objetiva. Aquí tienes unas mini-fichas que puedes adaptar.
Gerente/Administrador
- Propósito: Asegurar la rentabilidad y el funcionamiento eficiente y armónico de todo el restaurante, liderando al equipo y garantizando la máxima satisfacción del cliente.
- 5 Responsabilidades Clave:
- Supervisión integral de operaciones de FOH y BOH.
- Gestión financiera: elaboración y control de presupuestos, análisis de costos y estado de resultados (P&L).
- Reclutamiento, contratación, capacitación y liderazgo de todo el equipo.
- Gestión estratégica de proveedores y negociación de contratos.
- Garantizar el cumplimiento de todas las normativas sanitarias, laborales y legales vigentes.
- KPIs Sugeridos: Margen de utilidad neta (%), Costo primo (Prime Cost) (objetivo < 60-65%), Tasa de rotación de personal (%), Puntuación promedio de satisfacción del cliente (ej. Google Reviews, encuestas).
Jefe de cocina / Chef Ejecutivo
- Propósito: Liderar la brigada de cocina para producir platillos de alta calidad de manera consistente, eficiente y rentable. Es el guardián y ejecutor del concepto gastronómico del restaurante.
- 5 Responsabilidades Clave:
- Diseño, estandarización (recetas) y costeo del menú.
- Gestión de inventario de cocina, control de mermas y optimización de compras.
- Supervisión de la preparación, cocción y emplatado de todos los platillos.
- Liderazgo, capacitación y evaluación del personal de cocina.
- Mantenimiento y supervisión de los más altos estándares de higiene y seguridad alimentaria (ej. Distintivo H).
- KPIs Sugeridos: Porcentaje de costo de alimentos (Food Cost %) (objetivo 28-35%), Tiempo promedio de salida de platillos (ticket time), Porcentaje de merma sobre compras, Cumplimiento del presupuesto de costos de cocina.
Cocinero de línea / Commis
- Propósito: Preparar los platillos asignados en su estación (ej. plancha, freidora, ensaladas) siguiendo las recetas y estándares de calidad, asegurando velocidad y consistencia durante el servicio.
- 5 Responsabilidades Clave:
- Preparar y organizar su estación antes del servicio (mise en place).
- Cocinar los platillos según las comandas, siguiendo las especificaciones de la receta y los tiempos establecidos.
- Mantener la limpieza, el orden y la sanidad de su área de trabajo en todo momento.
- Comunicarse eficazmente con el chef y los demás cocineros para coordinar la salida de los platos.
- Apoyar en el control de inventario de su estación y reportar necesidades de insumos.
- KPIs Sugeridos: Tiempo de preparación por platillo, Nivel de consistencia (medido por auditorías de calidad del Chef), Tasa de errores o devoluciones de sus platillos.
Barista / Bartender
- Propósito: Crear una experiencia de bebida excepcional para los clientes, preparando bebidas de alta calidad (café de especialidad, cocteles) de manera eficiente y ofreciendo un servicio informado y amable en la barra.
- 5 Responsabilidades Clave:
- Preparar y servir bebidas siguiendo recetas estándar y asegurando la calidad.
- Atender, asesorar y tomar pedidos de los clientes en la barra.
- Gestionar el inventario de la barra (granos de café, licores, jarabes, etc.) y realizar pedidos.
- Mantener la limpieza y el mantenimiento preventivo de los equipos (máquina de espresso, molinos, etc.).
- Procesar pagos de los clientes de la barra de forma rápida y precisa.
- KPIs Sugeridos: Velocidad de servicio por bebida, Ventas por hora en la barra, Precisión del inventario de insumos clave (variación %).
Mesero / Runner / Host
- Propósito: Ser el principal punto de contacto con el cliente en la sala, garantizando una experiencia de servicio memorable, fluida y cálida desde la bienvenida hasta la despedida.
- Responsabilidades Clave (Mesero): Tomar órdenes con precisión, tener un conocimiento profundo del menú para hacer sugerencias (upselling), servir alimentos y bebidas, anticipar las necesidades del cliente y procesar pagos en mesa.
- Responsabilidades Clave (Host): Gestionar el sistema de reservas, recibir y sentar a los clientes de manera organizada, administrar la lista de espera y ser la primera y última impresión del restaurante.
- KPIs Sugeridos: Ticket promedio por mesero, Porcentaje de ventas de platillos especiales o sugeridos, Menciones positivas en reseñas, Tiempo de rotación de mesas en su sección asignada.
Cajero
- Propósito: Procesar todos los pagos de los clientes de manera precisa, rápida y segura, realizando un cierre de caja impecable y brindando una despedida cordial y eficiente.
- 5 Responsabilidades Clave:
- Procesar correctamente todas las formas de pago (efectivo, tarjeta, transferencias, apps).
- Emitir facturas a los clientes que lo soliciten, cumpliendo con los requisitos fiscales.
- Realizar arqueos de caja al inicio y final del turno.
- Realizar el cierre de caja diario, conciliando ventas con ingresos.
- Reportar cualquier discrepancia o anomalía al gerente de inmediato.
- KPIs Sugeridos: Porcentaje de discrepancia en cierre de caja (objetivo: 0%), Tiempo promedio por transacción de cobro, Nivel de errores en facturación.
Compras/Almacén
- Propósito: Asegurar el abastecimiento continuo de todos los insumos (alimentos, bebidas, limpieza) con la calidad requerida, al mejor precio posible, y gestionar el almacén para minimizar mermas y evitar roturas de stock.
- 5 Responsabilidades Clave:
- Negociar precios y condiciones con proveedores.
- Generar y dar seguimiento a las órdenes de compra.
- Recibir, verificar y almacenar correctamente la mercancía según el sistema PEPS (Primeras Entradas, Primeras Salidas).
- Mantener el almacén limpio, ordenado y seguro.
- Realizar inventarios físicos periódicos y reportar niveles de stock.
- KPIs Sugeridos: Ahorro en compras vs. presupuesto (%), Porcentaje de cumplimiento de entregas de proveedores a tiempo, Nivel de exactitud del inventario (diferencia entre físico y sistema), Días de inventario disponible.
Repartidor (si aplica)
- Propósito: Ser la cara y la extensión del servicio del restaurante fuera del local, entregando los pedidos a tiempo, en perfectas condiciones y con un trato amable y profesional.
- 5 Responsabilidades Clave:
- Verificar que cada pedido esté completo y correcto antes de salir del restaurante.
- Planificar la ruta de entrega más eficiente.
- Entregar el pedido al cliente de manera puntual y cortés.
- Manejar el cobro a través de terminal punto de venta móvil (si aplica).
- Mantener el vehículo o equipo de reparto (mochila, moto) limpio y en buen estado.
- KPIs Sugeridos: Tiempo promedio de entrega desde que sale del local, Tasa de entregas a tiempo (%), Calificación del cliente sobre la experiencia de entrega, Número de pedidos entregados por hora.
Consejos para escalar sin perder el control
Escalar un restaurante no se trata solo de contratar más gente, se trata de construir sistemas robustos que hagan que el crecimiento sea manejable y sostenible.Un restaurante que escala con éxito no depende de individuos heroicos, sino de procesos replicables. Tu organigrama, junto con las descripciones de puesto y los KPIs, es el plano maestro de ese sistema. Una estructura bien diseñada crea roles "plug-and-play" que pueden ser replicados fácilmente en una nueva sucursal o con un equipo más grande, garantizando la consistencia en la calidad y la experiencia del cliente que te hicieron exitoso en primer lugar.
- Estandariza onboarding y handoffs: Crea un manual de operaciones detallado.Tu organigrama y descripciones de puesto son el primer capítulo. Define protocolos claros para el traspaso de información crítica entre turnos (ej. "briefing" de 5 minutos).
- Señala suplencias (quién cubre a quién): El organigrama debe tener un "plan B" explícito. Si el Jefe de Cocina se ausenta, ¿quién asume la responsabilidad final de la cocina? ¿El Sous Chef o el Cocinero de línea más antiguo? Defínelo por escrito para evitar vacíos de liderazgo.
- Reuniones breves por turno (5–10 min): Utiliza este tiempo para alinear al equipo justo antes de la batalla del servicio. Repasar los especiales del día, la ocupación esperada, las reservas importantes y cualquier incidencia del turno anterior. El Jefe de Sala y el Jefe de Cocina deben liderar esta comunicación.
- Mapa de decisiones críticas: Similar al RACI, pero enfocado en escenarios de crisis o situaciones poco comunes. ¿Quién tiene la autoridad final para cerrar el restaurante por una emergencia (ej. una fuga de gas)? ¿Quién puede autorizar una compra urgente no presupuestada si un equipo clave falla?
- Indicadores mínimos por área (Tu Dashboard de Control): Para gestionar eficazmente, necesitas datos. Esta tabla resume los KPIs más críticos que todo dueño o gerente debería monitorear para tener un pulso real del negocio. Conecta el desempeño individual con la salud general de cada área.
| Área | KPI Esencial 1 | KPI Esencial 2 | KPI Esencial 3 |
|---|---|---|---|
| Cocina | % Costo de Alimentos (Food Cost) | Tiempo Promedio de Salida de Platillos | % de Merma |
| Sala / Barra | Ticket Promedio por Cliente | Tasa de Rotación de Mesas | Puntuación de Satisfacción (Reseñas) |
| Administración | Margen de Utilidad Bruta (GOP) | Costo Primo (Prime Cost) | Tasa de Rotación de Personal |
| Delivery | Tiempo Total de Entrega | Tasa de Pedidos con Errores | Costo por Entrega |
- Política de comunicación interna: Define los canales oficiales para diferentes tipos de comunicación (ej. grupo de WhatsApp para urgencias del turno, app de comunicación para anuncios generales, pizarra en cocina para especiales del día). Establece tiempos de respuesta esperados para evitar el caos informativo y la frustración.
Errores frecuentes y cómo evitarlos
Diseñar un organigrama es solo el primer paso. El verdadero desafío es mantenerlo relevante y funcional. Aquí los errores más comunes y sus soluciones prácticas:
- Organigramas que no se usan (el "organigrama de cajón"): Se crea una vez y se olvida en una carpeta.
- Solución: Intégralo en la operación diaria. Úsalo durante la capacitación de nuevos empleados, en las evaluaciones de desempeño para discutir rutas de crecimiento y en las reuniones de turno para clarificar roles.
- Ambigüedad de mando en picos: Cuando hay mucho trabajo, el gerente, el jefe de sala y hasta el dueño gritan órdenes al mismo tiempo, creando confusión y parálisis.
- Solución: Utiliza y socializa el "organigrama de día pico" y la matriz RACI. El equipo debe saber de antemano quién es el "A" (Aprobador) que lidera bajo presión en cada área.
- Roles “comodín” sin límites: El empleado que "hace de todo" es valioso, pero sin límites claros, se quema, baja su calidad y se vuelve un cuello de botella.
- Solución: Define claramente las responsabilidades primarias y secundarias en la descripción del puesto. Si un rol es híbrido (ej. Cajero/Host), debe estar documentado con sus funciones y límites específicos.
- Falta de responsables claros de inventario y caja: Estas son las dos áreas de mayor fuga de dinero en un restaurante. Si "todos" son responsables, en realidad "nadie" lo es.
- Solución: Asigna un "A" (Aprobador) inequívoco en tu matriz RACI para el control de inventario y mermas (normalmente el Jefe de Cocina) y para el cuadre de caja (normalmente el Gerente).
- No versionar por turnos: Asumir que la operación del desayuno, con 3 personas, funciona con la misma estructura que la cena, con 10 personas.
- Solución: Crea organigramas específicos para cada turno o tipo de servicio, reconociendo las diferentes necesidades de personal, liderazgo y flujo de trabajo.
Preguntas frecuentes (FAQ)
¿Qué debe incluir un organigrama de un restaurante?
Debe incluir todos los roles existentes, desde la dirección hasta el personal de apoyo. Es fundamental que muestre visualmente las líneas de reporte (quién supervisa a quién) y agrupe los roles por departamento o área funcional (cocina, sala, administración, etc.) para que la estructura sea fácil de entender de un vistazo.
¿Cómo adaptar un organigrama de una cafetería con poco personal?
Enfócate en funciones, no en personas. Es normal que un mismo empleado ocupe varias "cajas" en el organigrama (por ejemplo, Barista y Cajero). La clave no es tener una persona por caja, sino definir claramente las responsabilidades de cada función. Utiliza una estructura plana y flexible que fomente la colaboración y el apoyo mutuo.
¿Cada cuánto actualizar el organigrama?
Revísalo al menos trimestralmente para asegurar que sigue alineado con tu operación. Sin embargo, debes actualizarlo de forma inmediata después de cualquier cambio de personal (contratación, promoción, salida) o cualquier reestructuración operativa. Un organigrama desactualizado es peor que no tenerlo, ya que genera confusión.
¿Cómo alinear el organigrama con turnos y días pico?
La mejor práctica es crear versiones. Ten un "organigrama base" para los días y horas de operación estándar. Adicionalmente, diseña un "organigrama de fin de semana/hora pico" que refleje el personal adicional y, más importante, los cambios temporales en las líneas de mando para agilizar el servicio y la toma de decisiones.
¿Cómo vincular RACI con el organigrama?
Son dos herramientas que se complementan perfectamente. El organigrama te dice quién es quién (la estructura jerárquica). La matriz RACI te dice quién hace qué en las decisiones y procesos clave (el flujo de trabajo y responsabilidad). Utiliza los roles que definiste en tu organigrama como las columnas en tu tabla RACI para asignar las responsabilidades de manera clara y sin solapamientos.
Conclusión y próximos pasos
Construir un organigrama no es un ejercicio de una sola vez, es el primer paso para transformar tu restaurante o cafetería en una operación profesional, rentable y, sobre todo, escalable. Al definir quién hace qué, no solo optimizas recursos, sino que construyes una cultura de responsabilidad y claridad que tu equipo valorará.
- Tu organigrama es una herramienta viva, no un documento estático. Adáptalo, ajústalo y úsalo activamente a medida que tu negocio crece y evoluciona.
- La claridad en los roles no solo mejora la eficiencia operativa, sino que aumenta la moral del equipo, define carreras profesionales y reduce la costosa rotación de personal.
- Usa las plantillas y la matriz RACI de esta guía como tu punto de partida. Dedícale el tiempo necesario; es una de las inversiones más rentables que harás en la gestión de tu negocio.
Ahora que tienes el mapa para estructurar tu equipo, necesitas la herramienta para gestionar tu operación en tiempo real. Centraliza tus ventas, roles, inventarios y comunicación con PoloTab, el sistema POS diseñado para restaurantes y cafeterías en México que quieren crecer con orden y rentabilidad. Agenda una demo gratuita hoy mismo y toma el control total de tu negocio.
Para más información sobre gestión de restaurantes, puedes consultar recursos de instituciones académicas como(https://www.cessa.edu.mx/blog/c%C3%B3mo-gestionar-un-restaurante-todo-lo-que-necesitas-saber-para-emprender-en-una-de-las-industrias-de-mayor-auge-e-innovaci%C3%B3n-en-m%C3%A9xico) y seguir a expertos de la industria como(https://www.diegocoquillat.com/).

